020 8944 7890
服务热线:
两光伏项目,未办理质量监督手续,被罚64万元!
来源:国家能源局华中监管局 | 作者:阳硕 | 发布时间: 2025-06-26 | 263 次浏览 | 🔊 点击朗读正文 ❚❚ | 分享到:
6月19日,国家能源局华中监管局发布行政处罚决定书,两光伏项目因未办理工程质量监督手续被行政处罚,累计处罚金额达64万元。涉及深能集团、水发集团。

一、洪湖深能新能源有限公司投资建设的深能万全镇99MW渔光互补光伏发电项目万全光伏升压站-T接高潭口至南套沟110kV线路工程未按照规定办理工程质量监督手续,被处以罚款32万元。

洪湖深能新能源有限公司由深能南京能源控股有限公司100%控股。

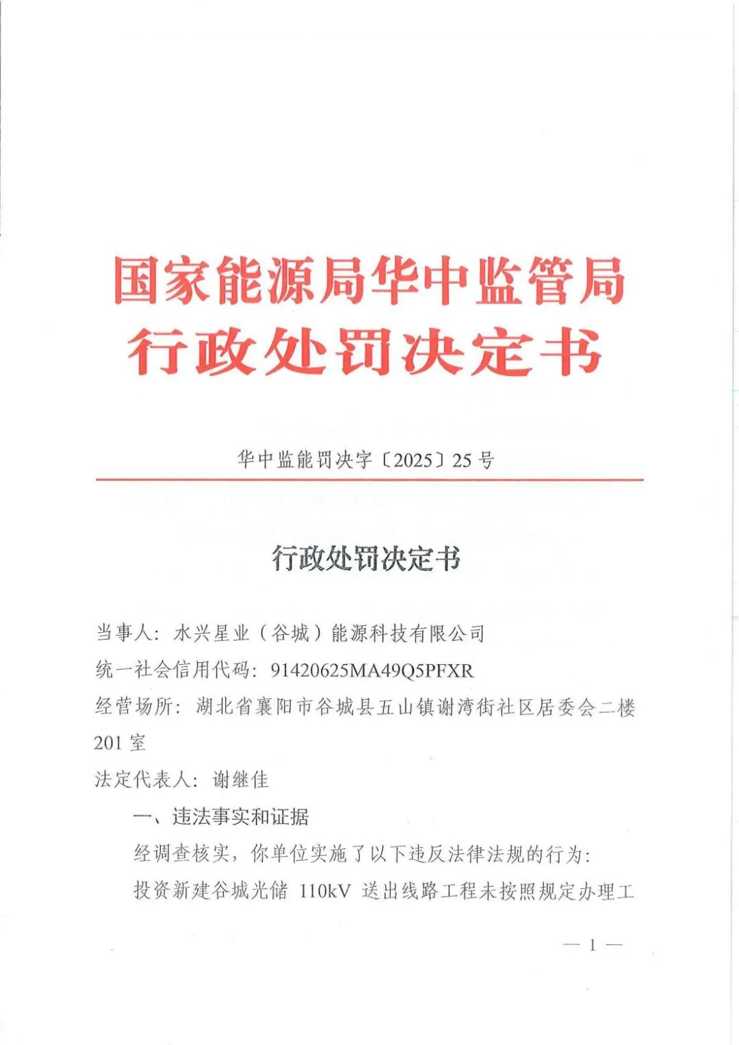
二、水兴星业(谷城)能源科技有限公司投资新建谷城光储110kV送出线路工程未按照规定办理工程质量监督手续,被处以罚款32万元。
水兴星业(谷城)能源科技有限公司由水发绿色能源股份有限公司100%控股。

公告如下:

图片
图片
图片
图片
图片
图片