020 8944 7890
服务热线:
三部委:零碳园区开始申报,有资金支持!
来源:国家三部委 | 作者:阳硕 | 发布时间: 2025-07-09 | 140 次浏览 | 🔊 点击朗读正文 ❚❚ | 分享到:

近日,国家发展改革委、工业和信息化部、国家能源局联合发布《关于开展零碳园区建设的通知》(简称:《通知》)。

《通知》指出,在综合考虑能源禀赋、产业基础、电力安全可靠供应、减碳潜力等因素基础上,各地区发展改革委要会同本地区工业和信息化、能源主管部门等推荐有条件、有意愿的园区建设国家级零碳园区,并指导园区综合分析项目可行性,测算经济、环境、社会效益,按要求编制申报书。

各地区推荐园区数量不超过2个,于8月22日前将推荐园区名单及建设方案报送国家发展改革委(环资司)。

《通知》还指出,要加快园区用能结构转型。加强园区及周边可再生能源开发利用,支持园区与周边非化石能源发电资源匹配对接,科学配置储能等调节性资源,因地制宜发展绿电直连、新能源就近接入增量配电网等绿色电力直接供应模式,鼓励参与绿证绿电交易,探索氢电耦合开发利用模式。

支持地方政府、园区企业、发电企业、电网企业、能源综合服务商等各类主体参与零碳园区建设,围绕实现高比例可再生能源供给消纳探索路径模式。鼓励有条件的园区以虚拟电厂(负荷聚合商)等形式参与电力市场,提高资源配置效率和电力系统稳定性。

国家发展改革委将统筹利用现有资金渠道支持零碳园区建设,鼓励各地区对零碳园区建设给予资金支持,通过地方政府专项债券资金等支持符合条件的项目。

鼓励政策性银行对符合条件的项目给予中长期信贷支持。支持符合条件的企业发行债券用于零碳园区建设。支持园区引入外部人才、技术和专业机构,服务企业节能降碳改造、碳排放核算管理、产品碳足迹认证等。探索对零碳园区多能互补、多能联供项目实行“一个窗口”审批制度。强化用能要素保障,在零碳园区范围内创新节能审查和碳排放评价模式,探索实施区域审批或项目备案。加强新建园区、新能源电源、供电设施等用地用海要素保障。


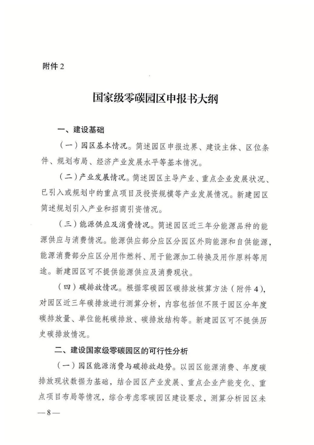
文件原文如下

图片
图片
图片
图片
图片
图片
图片
图片
图片
图片
图片
图片
图片
图片
图片
图片
图片
图片