020 8944 7890
服务热线:
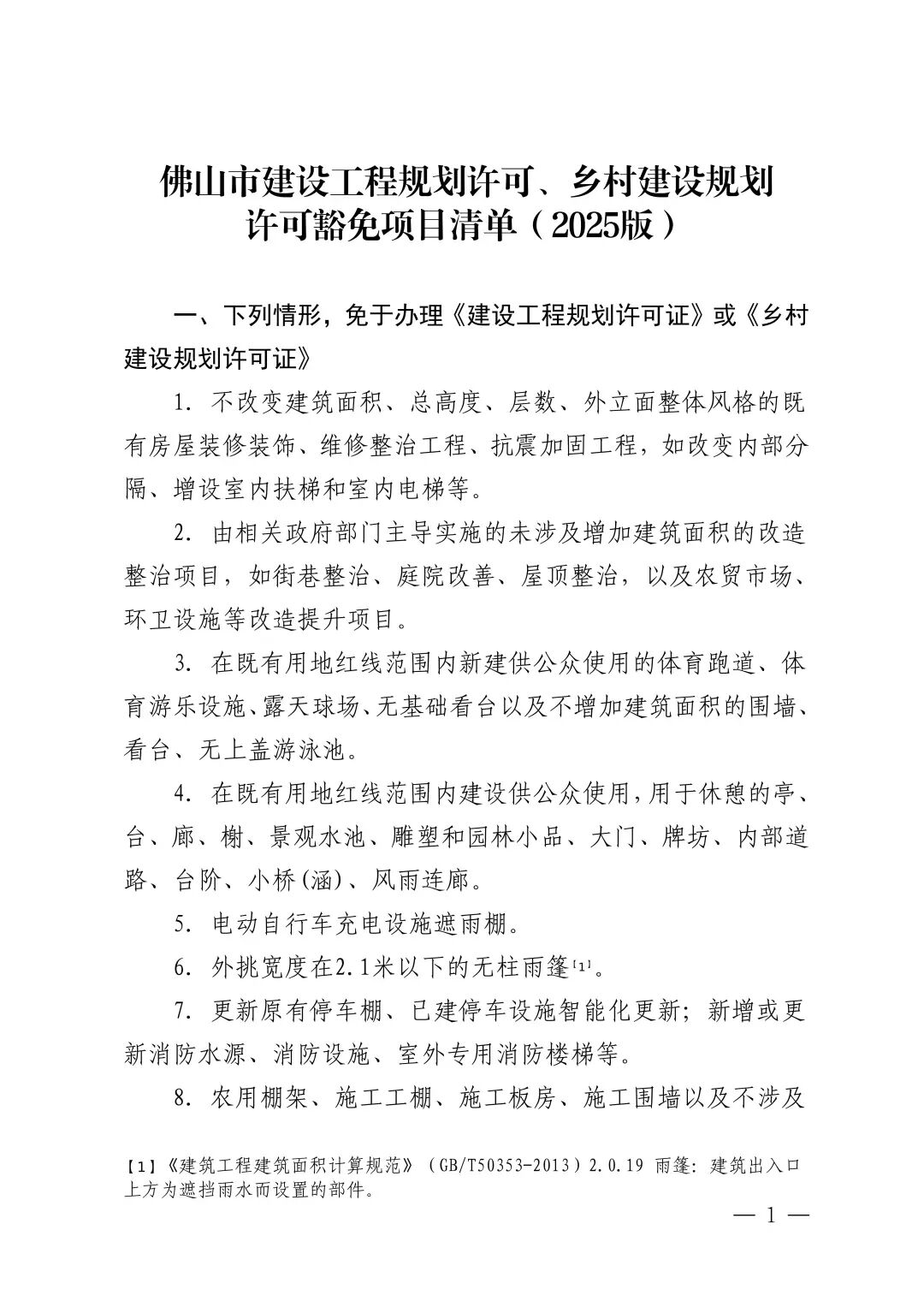
佛山市自然资源局关于印发《佛山市建设工程规划许可、乡村建设规划许可豁免项目清单》(2025版)的通知
来源:佛山市自然资源局 | 作者:阳硕 | 发布时间: 2025-11-06 | 109 次浏览 | 🔊 点击朗读正文 ❚❚ | 分享到:

近日,佛山市自然资源局关于印发《佛山市建设工程规划许可、乡村建设规划许可豁免项目清单》(2025版)的通知。在《佛山市建设工程规划许可、乡村建设规划许可豁免项目清单》(2025版)中明确:


分布式光伏设施设置在屋顶的,光伏板顶端距离屋顶平面的高度不高于2.8米设置在地面的,光伏板顶端距离地面的高度不高于2.8米。光伏板下方四面不应围合,屋顶分布式光伏组件原则上不得超出屋顶投影区域,还应符合当地风貌管控要求,如安装使用光伏设施应一体化同步设计,光伏设施与建筑的整体造型、色彩相一致,实现屋顶、墙体、遮阳等建筑功能与光伏系统的融合,并与周边建筑物和人文景观风貌相协调。


原文通知如下:




佛山市自然资源局关于印发《佛山市建设工程规划许可、乡村建设规划许可豁免项目清单》(2025版)的通知


各相关单位:


  为贯彻落实国家、省关于深化“放管服”改革和优化营商环境工作部署,根据《国务院办公厅关于开展工程建设项目审批制度改革的实施意见》(国办发 〔2019〕11号)、《广东省自然资源厅关于继续深化若干规划用地改革事项的通知》(粤自然资函〔2020〕552号)等文件要求,在对原豁免清单实施情况总结评估的基础上,我局结合我市城乡规划管理工作实际,制定了《佛山市建设工程规划许可、乡村建设规划许可豁免项目清单》(2025版),现将本清单予以印发,请遵照执行。

  附件:《佛山市建设工程规划许可、乡村建设规划许可豁免项目清单》(2025版)



  佛山市自然资源局

  2025年10月24日