020 8944 7890
服务热线:
南方电网:未聚合分布式以节点现货价格结算
来源:国家能源局南方监管局 | 作者:阳硕 | 发布时间: 2026-01-23 | 77 次浏览 | 🔊 点击朗读正文 ❚❚ | 分享到:

1月4日,国家能源局南方监管局发布关于印发《南方区域新能源参与电力市场交易实施方案(试行)》的通知,通知提出:


一、现货市场规则:


现货市场中,新能源项目全部上网电量参与实时市场,调度机构以实时超短期可发功率预测作为实时分时出力上限。


分布式新能源项目,经虚拟电厂运营商按同一节点聚合后成为可直接调度的发电类虚拟电厂,以报量报价或报量不报价参与现货市场。


2026年6月30日前,未经聚合的分布式新能源项目按所在省(区)发电侧实时市场同类项目加权平均价参与实时市场结算;2026年7月1日起,未经聚合的分布式新能源项目按所在节点参与实时市场结算。


集中式新能源项目,原则上应具备接收并执行电力调度机构的有功功率控制指令和发电计划曲线条件,以报量报价、报量不报价参与现货市场优化出清。


二、中长期市场规则:


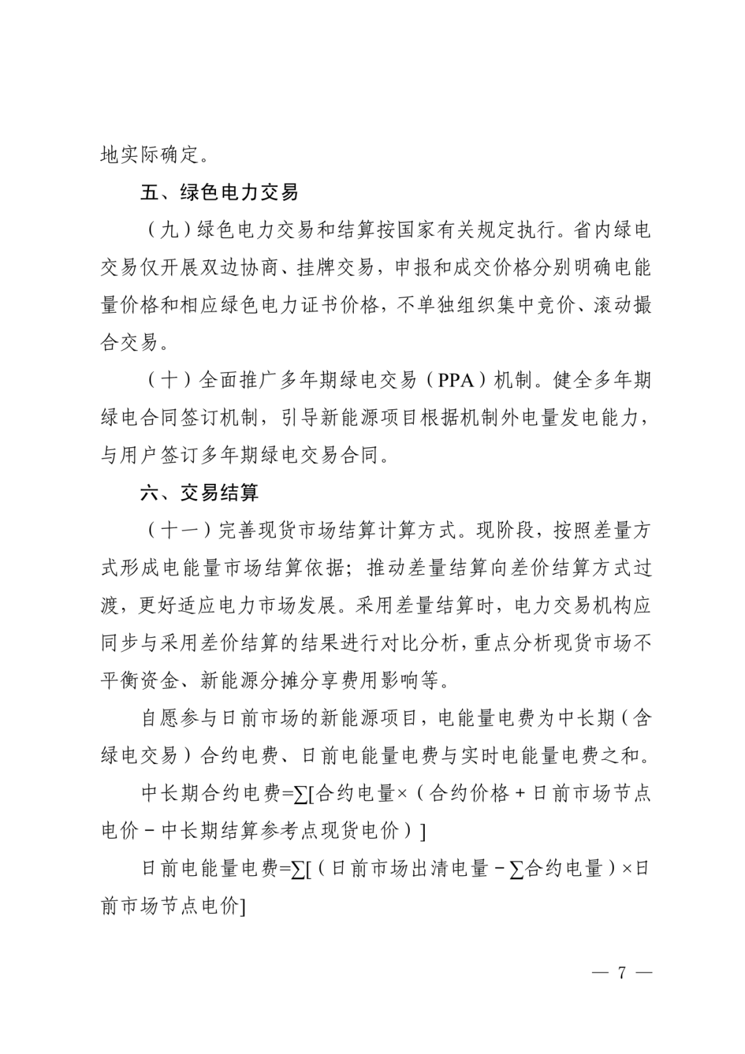
中长期市场中,新能源项目机制电量之外的上网电量,自主决定是否参与中长期电能量市场,不对其中长期合同签约比例进行考核。


绿色电力交易和结算方面,按国家有关规定执行。省内绿电交易仅开展双边协商、挂牌交易,申报和成交价格分别明确电能量价格和相应绿色电力证书价格,不单独组织集中竞价、滚动撮合交易。


原文如下: